中车网站群
中文简体
中文繁体
|
"污污污网站在线观看" English
网站首页
关于我们
新闻中心
公司新闻
集团新闻
国资新闻
竞标公告
评标结果公示
公示
产品中心 (污香蕉视频)
高速动车组
城际及市域动车组
地铁车辆
"污黄视频" 单轨车辆
污香蕉视频 - 智慧快轨
现代有轨电车
高档客车
内燃动车组
出口产品
污香蕉视频 - 服务中心
服务介绍
动车组售后服务
城轨车辆售后服务
海外售后服务
企业文化
企业文化手册
品牌建设
人力资源
人才策略
人才招聘
人才培训 (污香蕉视频)
对外合作 (污下载)
创新平台
综述
国家工程实验室
博士后科研工作站
国家工程研究中心
技术中心 (污黄视频)
制造优势 (污污污视频网站)
高速列车产业化基地
精益制造
全国重点实验室
新闻公告
实验室概况
科学研究
科研成果
仪器设备
人才队伍
开放共享
当前位置:
首页
>
网站首页
>
全国重点实验室
>
全国重点实验室详情页
"污香蕉视频" 全国重点实验室
新闻公告
污下载 - 实验室概况
简介
组织机构
联系地址
科学研究
研究方向
"污污污的网站" 研究课题
科研成果
仪器设备
仪器设备
污污污视频在线观看 - 设备列表
设备预约 (污香蕉视频)
规章制度
人才队伍 (污污污的网站)
学术委员会
管理委员会
战略指导委员会 (污污污网站在线观看)
专家指导委员会
主任
研究人员
开放共享
污香蕉视频 - 全国重点实验室
网站首页
>
全国重点实验室
>
仪器设备
>
仪器设备
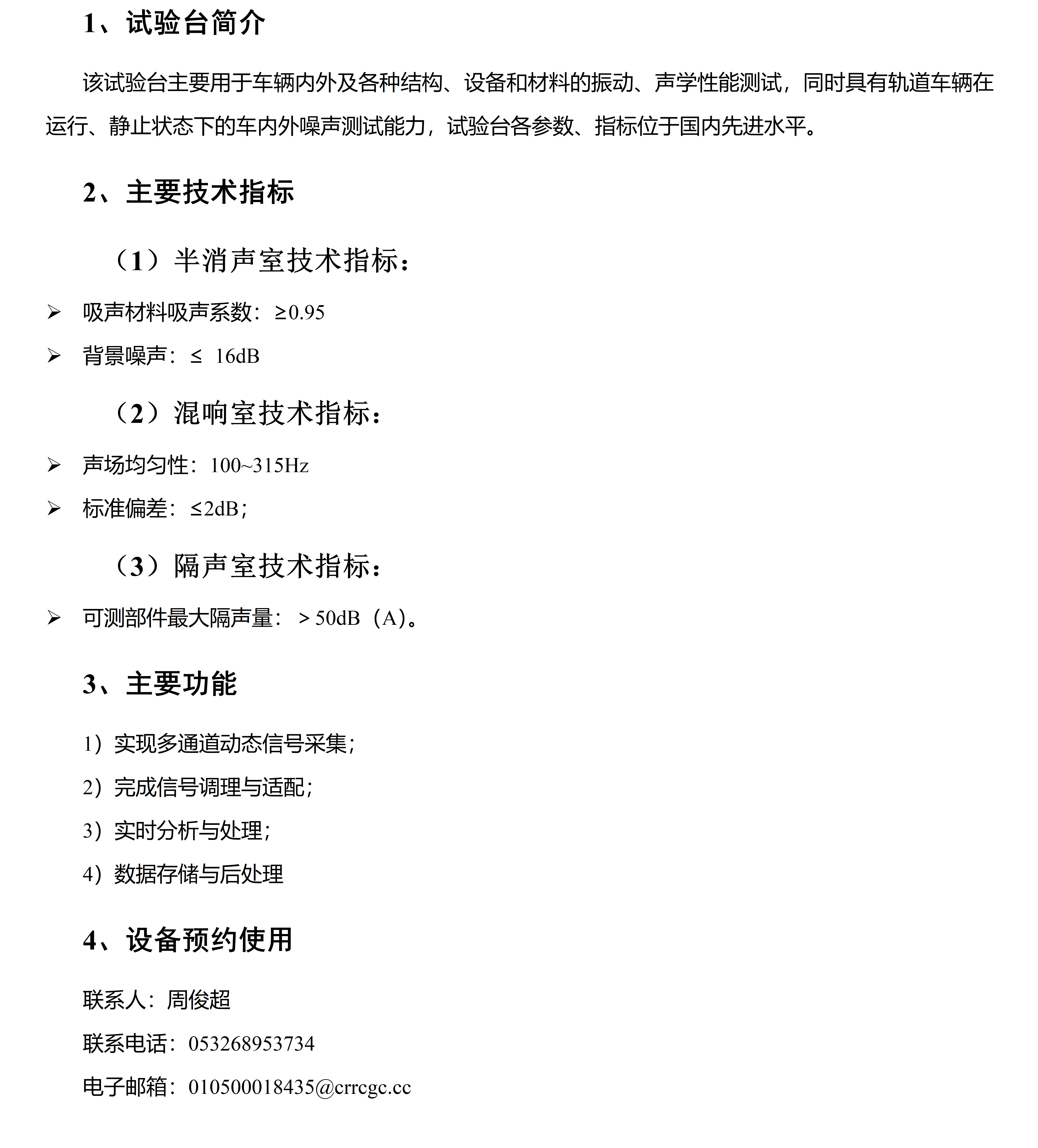
半消声实验室
发布时间:2023年11月03日 来源: 字体:
大
中
小
浏览次数:
分享到
扫一扫在手机打开当前页
打印本页
我要纠错
关闭
上一篇:
下一篇: